GoUpSec:2022年中国网络安全盘点

时间转瞬即逝,不知不觉中已经开启了2023年的新篇章,回顾2022年,中国网络安全行业发生了种种大事件。
网络攻击随时上演
全球重大网络安全事件频发,2022年网络攻击造成的损失创下新的历史记录——几乎每天、每时、每刻,网络攻击都在世界的各个角落上演,给无数的企业、个人、政府带来巨大的损失。根据Cybersecurity Ventures最新发布的“2022年网络犯罪报告”,预计2023年网络犯罪将给全世界造成8万亿美元的损失。如果以国家经济体量比较,2023年网络犯罪将成为仅次于美国和中国的世界第三大经济体。
数据泄露损失惨重
大数据、互联网、5G、企业数字化转型的迅速发展,为人类带来无限发展机遇的同时也导致攻击面扩大,近年来数据泄露事件的频率、规模和成本都在快速增长,数据泄露也是推动网络犯罪规模化、产业化的最大动力。根据Ponemon发布的《2022年数据泄露成本报告》,2022年全球数据泄露规模和平均成本均创下历史新高,数据泄露事件的平均成本高达435万美元。
据GoUpSec统计分析的2022年全球各地数据泄露事件中,政府部门、国际组织、门户网站、国防机构、航空公司、银行、汽车制造商、学校、酒店、医疗等行业已成为数据泄露重灾区,数亿人的隐私和安全受到威胁,包括“数据泄露后遗症”(近50%的数据泄露成本是在泄露发生一年多后产生)在内的已知和潜在损失高达数万亿美元。
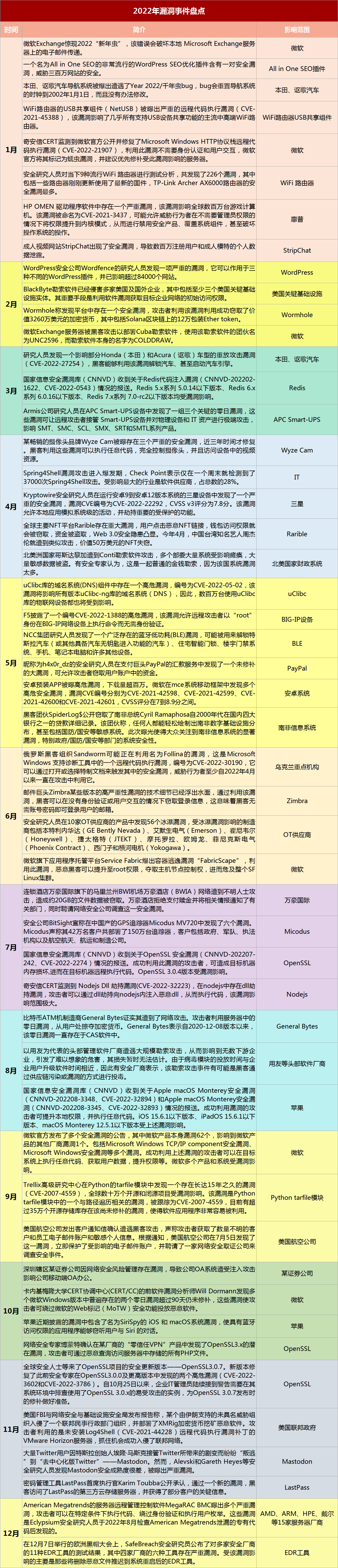
漏洞威胁无处不在
数字时代,“一切可编程”意味着软件漏洞威胁无处不在。
根据CNNVD监测数据显示,2022年热点漏洞TOP 5分别为Apache Fineract路径遍历漏洞、OpenSSL安全漏洞、SQLite输入验证错误漏洞、Atlassian Bitbucket Server和Bitbucket Dat a Center命令注入漏洞、Apache Commons BCEL缓冲区错误漏洞。其中2022年漏洞每月新增数量在1800-2500之间来回波动,预测未来新增漏洞数量仍在此范围区间内,而高危以上漏洞新增数量近一年总体呈现上升趋势。
国内外多起重大网络攻击事件,皆为网络犯罪者利用漏洞进行攻击所导致,漏洞在实际网络攻击中产生了非常大的现实威胁,这无一不在提醒我们需要将“漏洞安全”重视起来。
工控威胁日趋严峻
随着全球地缘政治冲突以及中美对抗导致的工控网络安全风险不断升级,关键基础设施保护成为全球各国政府网络安全战略、政府预算与法规标准的关注重点。
工控系统是国家关键信息基础设施的重要组成部分,同时也是关键基础设施网络攻击的重点目标。随着互联网在工业控制系统中的广泛应用,针对工业控制系统的各式网络攻击事件日益增多,尤其在电力、石油、铁路运输、燃气、化工、制造业、能源、核应用等相关领域的关键网络一直都是全球攻击者的首选目标。
关键信息基础设施面临的网络安全形势依旧严峻,网络攻击威胁不断上升,事故隐患易发多发。网络安全、信息安全、工控安全等是国家发展的保障,其重要性不容忽视。只有居安思危、未雨绸缪,才能及时遏制事故发生,有效保证工控安全的健康发展和运行。
政策法规保驾护航
“没有网络安全就没有国家安全”。
“网络安全和信息化事关国家安全和国家发展、事关广大人民群中工作生活的重大战略问题”,网络安全问题的治理是各个国家乃至全球所面临的严峻挑战。而对于网络安全的维护,则更需要充分发挥法律的强制性规范作用。
近年来,国家高度重视网络安全和信息化工作,制定出台网络安全相关法律法规,相继发布了多个重要的网络安全法案和法规,以《数据安全法》《个信息保护法》《中华人民共和国网络安全法》等为基础的多项政策法规逐步落地实施,我国的网络安全法律体系逐步在完善,信息安全工作也越来越有法可依,有据可查,这些都为互联网的发展和保护提供了重要的法律支撑,也切实维护着国家广大人民群众切身利益的需要。
网络安全与我们的生活息息相关,正是因为有“法”的约束,才让我们在享受网络便捷的同时,自身的利益同样能够得到保障。
网络违法无处遁形
随着网络安全法律法规的相继出台和施行,对网络安全违规事件的处罚力度也不断创下新高,例如滴滴因威胁关键基础设施安全被处罚80.26亿元,Meta因泄露5.33亿用户数据收到2.65亿欧元罚单。
2022年曝出的多起引发广泛关注的数据泄露、非法收集和使用个人数据信息事件,无疑给各个企业敲响了警钟。维护网络安全、保护数据安全等是公司业务发展的核心要素之一,数据防泄露安全合规是企业生存发展的必然选择。
网络安全、数据安全关乎人民群众切身利益,关乎国家安全和社会稳定,国家出台的各项法律法规针对数据安全保护义务履行不力,造成重要数据泄露风险的违法违规行为加强了监督检查和执法,企业和个人也应提高网络安全意识,防范未然,尽可能提前拔除网络安全隐患,给损失降到最低,共同营造安全稳定的网络环境。
网安行业欣欣向荣
2022年,面对复杂严峻的国内外形势以及多重因素的影响,全球互联网投融资持续表现低迷状态,但在此大环境下,聚焦网络安全领域的投融资依旧保持着稳中有升的增长。根据IDC数据显示,2021年全球网络安全IT总投资规模为1687.7亿美元,并有望在2026年增至2875.7亿美元,五年复合增长率(CAGR)为11.3%。到2026年,中国网络安全IT支出规模将达到318.6亿美元,五年CAGR约为21.2%,五年CAGR近全球两倍,市场前景广阔。
据GoUpSec统计,2022年度中国网络安全领域企业融资金额由数千万元至数十亿元,主要资金均用于加大安全产品研发投入、完善技术研究、扩充专业团队、探索商业化模式等方向。
中国网安产业投资持续火热,在各方面齐抓共管的良好局面下,全社会共同努力建设网络强国,筑牢全民网络安全“防火墙”,让亿万人民群众在网络空间享有更多获得感、幸福感、安全感,这是网络安全市场的希望之火,一切都在向好发展……
以史为鉴,居安思危
网络安全无小事,每一起网络安全事件都会造成非常严重的损失和后果,影响范围波及我们每一个人。
2023已经到来。面对新的未知、挑战和威胁,希望每个企业、行业和政府部门都能从2022年发生的网络攻击、数据泄露等网络安全事件中汲取教训,及早制订和部署有针对性的深度防御策略。
网络安全为人民,网络安全靠人民,维护网络安全是全社会共同责任,需要政府、企业、社会组织、广大网民共同参与,共筑网络安全防线!
以下盘点汇集,希望可以带大家更好地了解2022年发生的网络安全大事件,以及中国网络安全市场发展走向。以史为鉴,居安思危,及时查“漏”补缺,防微杜渐。除去往日阴霾,辞旧迎新,以更好的状态迎接新的2023年,一起共同维护网络安全。
2022年网络攻击事件盘点

2022年数据泄露事件盘点

2022年漏洞事件盘点

2022年全球工控安全事件盘点

2022年网络安全处罚事件盘点

2022年中国网络安全行业融资动态盘点



