QuestAuto:2025年新能源汽车市场发展半年报:月度活跃量逼近3400万辆!
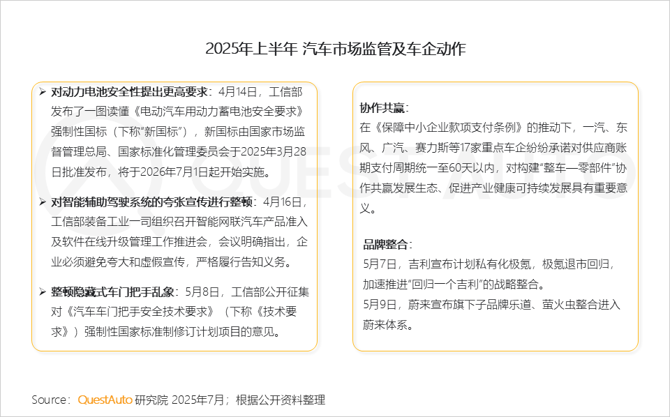
各位车圈大神大家好啊,“2025年白领人群新能源汽车市场快报”看得怎么样啊?有童鞋在后台留言:“上海要发放正式的智能网联汽车运营牌照了,其他地方要跟进了吗?看来,接下来市场会加速了……”确实如此,上海去年允许Robotaxi上路测试但不允许收费,马上允许收费的话,步子依旧算慢的,毕竟,北京、广州、深圳、武汉、重庆、苏州、杭州、兰州等等,都在开展不同阶段的试点了…… 这意味着什么呢?实际上,如Mr.QA分析的,过去几个月,新能源汽车产业正持续进行秩序构建,这里面,除了产业本身,政策制定和支持、配套商业模式的构建也很重要,前者诸如行业自律体系、智能网联汽车的落地规范等等,包括我国牵头制定的自动驾驶测试国际标准也在最近正式发布,满足目前行业缺乏的自动驾驶系统安全评估和测试验证的需求,显然会加速产业正规化发展。 后者则包括不同场景下人机协同、辅助驾驶的保险赔付。最新消息显示,除了车企承诺的一些场景下辅助驾驶兜底包赔之外,某保险公司已经联手多个玩家一起推出了“辅助驾驶事故责任判定一体化解决方案”,显然,对于消费者来说,这是非常大的支持。如果有更多保险企业持续进入,比如那会促进新能源汽车产业向更加健康、规范的阶段发展,避免很多事故责任认定不清、赔付不明的情况出现。 这些对于稳定消费者的购买信心、促进消费者购买需求,都是有很大效果的。如QuestAuto数据显示,截止到6月份,纯电动汽车活跃量达到2262.98万辆,加上插电式混动汽车活跃量839.02万辆、增程式汽车活跃量270.31万辆,整个新能源汽车市场的活跃量已经达到了3372.31万辆,这当中,国产车已经彻底甩开了进口与合资车,比亚迪活跃量达到971.43万辆,上汽通用五菱达到242.62万辆,特斯拉中国维持第三位,为236.06万辆…… 具体怎么样?不妨看报告吧。 2025年上半年,纯电动汽车活跃量突破2200万辆,纯电续航平均里程进一步提升,达到460KM,增程式汽车环比增速表现突出 新能源车企智能化发展继续深化,相关智能化配置装车量比例提升明显,6月新增活跃车型中,辅助驾驶L2级配置装车量占比已接近70% 国产车已从“性价比替代”走向“技术定义权争夺” 小米YU7、零跑B10等以越级配置带来性价比选择,领克900聚焦家庭安全,尊界S800的爆胎稳控等更是引领智能主动安全防御新趋势。 市场发展篇:比亚迪持续领跑,新势 力中零跑、小鹏、小米成黑马,分化加剧 新能源汽车保值率篇:国产品牌 强势崛起,冲击国际豪华品牌格局 1、高端车型在新能源汽车市场中具有更强的保值能力,跑车、大型车、中大型MPV3年车龄平均保值率均在50%以上,而同级别类型中的紧凑型和小型车型则面临更大的贬值压力 坦克品牌3年车龄平均保值率高达70%,跻身TOP3,特斯拉凭借57.1%的保值率位列TOP5,理想汽车紧随其后。 品牌营销与用户需求篇 充能市场篇:充能设施 午间使用率进一步提升 2025半年度中国新能源汽车价值榜 1、新能源厂商活跃量TOP榜






































                    
                        
                        
